跳到主要內容區
調理保健技術系(科) Department of Acupressure Technology
Menu
回首頁
招生公告
關於系所
系所簡介
系所特色
教學設施
規章辦法
師資陣容
系主任
專任教師
兼任教師
技術顧問
助理
導師名單
學制與課程
課程資訊
跨域課程
實習與證照
實習事務
證照輔導
表單下載
學生專區
教師專區
校友專區
學生活動
系學會資訊
系學會活動
活動花絮
畢業成果展
系友活動
系友會活動
新生專區
餐廳資訊
住宿服務
專車資訊
弱勢助學
就學貸款
學雜費繳費單列印
完善就學機制
聯絡我們
網站導覽
華醫首頁
搜尋
本功能需使用支援JavaScript之瀏覽器才能正常操作
首頁
招生資訊
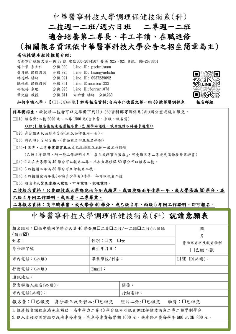
115學年度招生資訊表單
115調保招生.二技二專.pdf
批次下載附件
瀏覽數:
友善列印
分享
Close (Esc)
Share
Toggle fullscreen
Zoom in/out
Previous (arrow left)
Next (arrow right)